书记信箱
|
校长信箱
|
招生信息
Admission Information
学校官网
国家优质专科高等职业院校 | 国家示范(骨干)高职院校 | 全国示范性软件职业技术学院
报考指南
首页
报考指南
专业计划
公告与新闻
招生政策
考生关注
单招专题
高考录取查询
迎新专题
报考指南
当前位置:
首页
>>
报考指南
>> 正文
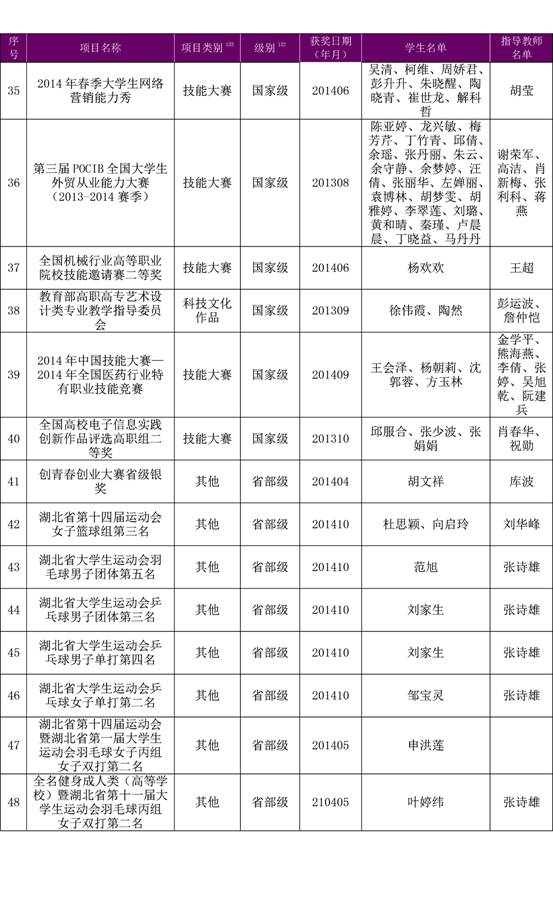
我校学生参加各项大赛获取情况
文章来源: 责任编辑: 发布日期:2015年06月23日 00:00 | 浏览次数: 次
上一篇:
第九届“光谷之星”学生技能节
下一条:
第九届“光谷之星”学生技能节
【
关闭
】