书记信箱
|
校长信箱
|
招生信息
Admission Information
学校官网
国家优质专科高等职业院校 | 国家示范(骨干)高职院校 | 全国示范性软件职业技术学院
单招专题
首页
报考指南
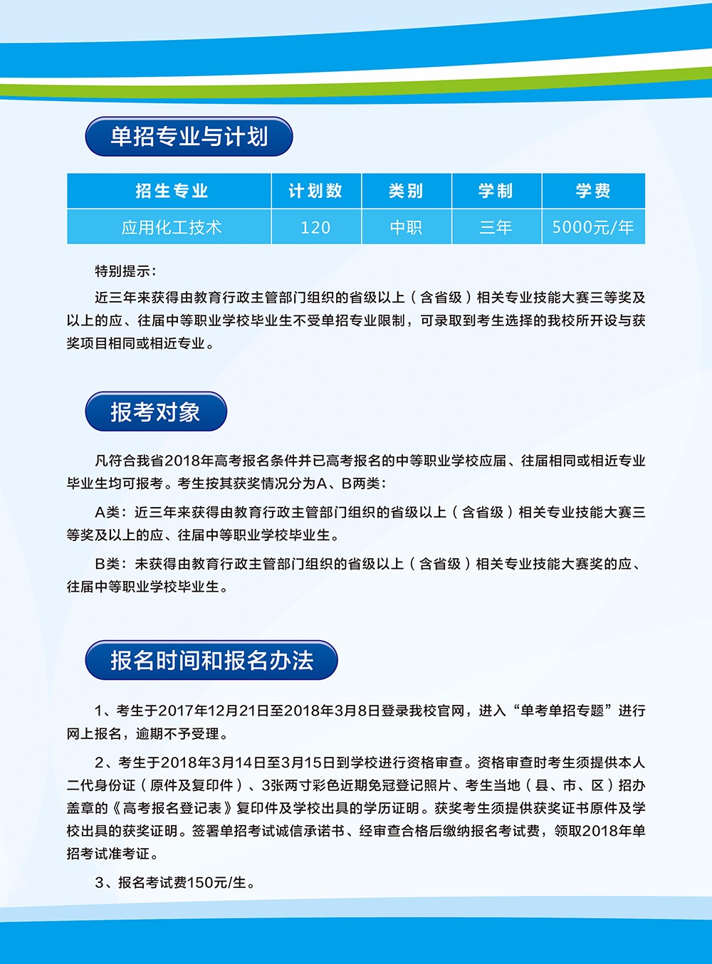
专业计划
公告与新闻
招生政策
考生关注
单招专题
高考录取查询
迎新专题
单招专题
当前位置:
首页
>>
单招专题
>> 正文
武汉软件工程职业学院2018单招简章
文章来源: 责任编辑:招办 发布日期:2017年12月20日 00:00 | 浏览次数: 次
上一篇:
2018年单独招生考试公告(一)
下一条:
2018年单独招生考试公告(二)
【
关闭
】